User: Pass:
ajánlott legfrissebb galéria GYIK
szótár vendégkönyv kapcsolat
CC-BY-NC-ND
Galéria/

Pákavezérlő

Képek:

készre szerelt panel
épphogy elférünk a dobozban
működik : )
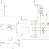
Kapcsolási rajz
Nyák + beültetési rajz